???????

  • ºê·£µå À̸§: ERISU AUDIO
  • ÈùÆ® °ü·Ã È­ÇÐ: ¾øÀ½
  • ÃÖ´ë ä³Î´ç Àü·Â: Àü¿ø ¾øÀ½
  • ¿ø»êÁö: Áß±¹
  • Áõ¸í¼­: NONE



???????

[(350850)Mono with radiator]


[(10)Mono subwoofer]


[(193)Two channel finished]




Ä£ÀýÇÑ ÆÁ:

Á¦Ç°¿¡ ´ëÇÑ È¸·Îµµ´Â Á¦°øµÇÁö ¾Ê½À´Ï´Ù.´ç½ÅÀÌ ±×°ÍÀ» »ý°¢ÇÑ´Ù¸é ±¸¸ÅÇÏÁö ¸¶½Ê½Ã¿À.°¨»çÇÕ´Ï´Ù!




ÁÖ¹® °¡À̵å:


2ä³Î ŰƮ: º¸µå 2°³, 2ä³Î, DIY ŰƮ, ¿ëÁ¢ µµ±¸¸¦ Á÷Á¢ °¡Á®¿Í¼­ Á÷Á¢ Á¶¸³ÇØ¾ß ÇÕ´Ï´Ù.

2ä³Î ¿ÏÁ¦Ç°: º¸µå 2°³, 2ä³Î, ¿Ï¼ºµÈ º¸µå, ¿ëÁ¢ ¹× Å×½ºÆ®°¡ ¿Ï·áµÇ¾ú½À´Ï´Ù.

¶óµð¿¡ÀÌÅͰ¡ ÀÖ´Â ¸ð³ë: ¶óµð¿¡ÀÌÅͰ¡ ÀÖ´Â ¿Ï¼ºµÈ º¸µå, ¸ð³ë, µÎ °³ÀÇ Ã¤³ÎÀÌ ÇÊ¿äÇÑ °æ¿ì µÎ °³ÀÇ »çº»À» ±¸ÀÔÇϽʽÿÀ.

¸ð³ë ¼­ºê¿ìÆÛ: ¶óµð¿¡ÀÌÅͰ¡ ÀÖ´Â ¸ð³ë ¼­ºê¿ìÆÛ.

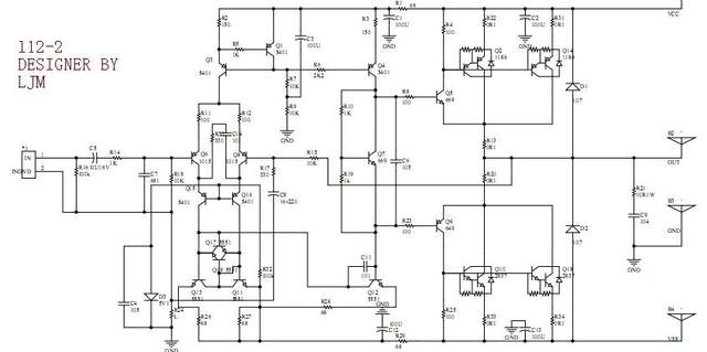
L12-2 ÆÄ¿ö ¾ÚÇÁ ÈÄ¸é ½ºÅ×ÀÌÁö ŰƮ.LJMÀÌ ¼³°èÇÑ °í¼º´É ¾ÚÇÁ´Â ¾ö°ÝÇÑ Å×½ºÆ®¸¦ °ÅÃÆ½À´Ï´Ù.

L12-2´Â ÁÖ·Î ¸ð´ÏÅÍ ±â¹ÝÀÇ ÃÊÀú¿Ö°î ¾ÚÇÁÀÔ´Ï´Ù.

°¡Àå ¸ÕÀú ÁÖ¸ñÇØ¾ß ÇÒ Á¡Àº ¿Ö°îÀÌ °¡Àå ³·´Ù°í ÇØ¼­ ÃÖ°íÀÇ Ã»Ãë ÁõÆø±â°¡ µÉ ¼ö ÀÖ´Ù´Â Àǹ̴ ¾Æ´Ï¶ó´Â Á¡ÀÔ´Ï´Ù.

L12-2´Â ¼¼ºÎ »çÇ׿¡ ´ëÇÑ Á¤È®µµ ¿ä±¸ »çÇ×ÀÌ ¸Å¿ì ³ôÀº Àü¹® »ç¿ëÀÚ¿¡°Ô ´õ ÀûÇÕÇÕ´Ï´Ù.

¸ñ¼Ò¸®°¡ ´õ Â÷°©°í ´Ü´ÜÇØÁö´Â °æÇâÀÌ ÀÖ½À´Ï´Ù.ÁÖÀǰ¡ ÇÊ¿äÇÕ´Ï´Ù.

¸ðµç LJM ¸ðµ¨¿¡ ´ëÇØ ȸ·Îµµ°¡ Á¦°øµÇ´Â °ÍÀº ¾Æ´Õ´Ï´Ù.´ç½ÅÀÌ ¸¶À½¿¡ µé¸é ±¸¸ÅÇÏÁö ¸¶½Ê½Ã¿À.

°ø±Þ Àü¾ÐÀº + -55V À̳»ÀÔ´Ï´Ù.

¸Å°³º¯¼ö:

Àü·Â = 120W /8R + -50V Àü¾Ð

200W 4R + -50V Àü¾Ð

THD<0.0005% 1K HZ 10W

SR = 35V/¹Ì±¹

´ïÇÎ ÆÑÅÍ>200, 8ohm ºÎÇÏ

ÀÔ·Â °¨µµ=1.6V Ãâ·Â 120W 8R

Á֯ļö ÀÀ´ä ¹üÀ§ = 15HZ-50K HZ(-3DB)

20HZ* 20KHZ =-0.02DB

´ë±â Àü·ù = 80MA

Àü¾Ð ¹üÀ§ = DC ¾ç±Ø ¹× À½±Ø ÀÌÁß Àü¾Ð + -12V ~ + -55V

Àü¾Ð ÁõÆø °è¼ö = 31¹è

L12-2´Â 2006³âºÎÅÍ ¼öõ ¸í ÀÌ»óÀÇ »ç¿ëÀÚ¸¦ º¸À¯Çϰí ÀÖÀ¸¸ç ¸Å¿ì ÁÁÀº Çǵå¹éÀ» ¹Þ¾Ò½À´Ï´Ù.L ½Ã¸®ÁîÀÇ Å¬·¡½Ä ¸ðµ¨ÀÔ´Ï´Ù.

¾ÈÁ¤ÀûÀÌ°í ½Å·ÚÇÒ ¼ö ÀÖ´Â ÀÏ·ù ¼º´É.L ½Ã¸®Áî ¾ÚÇÁ´Â ´Ù¾çÇÑ Àåºñ·Î ¾ö°ÝÇÏ°Ô ÃøÁ¤µÇ¸ç ÀÌ´Â ÀÎÅͳݻóÀÇ ´Ù¾çÇÑ ºê·£µåÀÇ ¸ð¹æ°ú °áÄÚ ´Ù¸¨´Ï´Ù.

L ½Ã¸®Áî´Â ¼ö³â°£ ¿¬±¸ ¹× °³¼±À» °ÅÃÄ ½Å·Ú¼º Å×½ºÆ®µµ °ÅÃÄ ¾È½ÉÇÏ°í »ç¿ëÇϽñ⠹ٶø´Ï´Ù.

¿¹ºñ ºÎǰÀº ¼³Ä¡ ÈÄ ±×¸²°ú °°ÀÌ ½º½º·Î ¿ëÁ¢ÇØ¾ß ÇÕ´Ï´Ù.

Å×½ºÆ® Â÷Æ®:

ÀÔ·Â ½ÅÈ£ -THD+N Å×½ºÆ®

ÀÔ·Â Àü¾ÐÀÌ 700MVÀÏ ¶§ Ãâ·Â Àü¾ÐÀº ¾à 23VPPÀÌ°í ºÎÇÏ´Â 8ohm ÀúÇ×ÀÔ´Ï´Ù.

´ÙÀ½ ±×¸² Å×½ºÆ®: 8ohm 1000W Àü·Â ÀúÇ×À» »ç¿ëÇÕ´Ï´Ù.







THD+NÀº ¾à =0.0009%ÀÔ´Ï´Ù.







Á֯ļö ÀÀ´ä:


20HZ-20KHZ <-0.02DB







THD + N







Å×½ºÆ®¿¡¼­ ´õ Å« ¿ë·®ÀÇ ÇÊÅÍ Ä¿ÆÐ½ÃÅÍ¿Í º¯¾Ð±â¸¦ »ç¿ëÇÏ´Â °æ¿ì.ÀúÁÖÆÄ ¿Ö°îÀÌ ÁÙ¾îµì´Ï´Ù.

Å×½ºÆ® º¯¾Ð±â´Â µà¾ó 24V 200VAÀÔ´Ï´Ù.

ÇÊÅÍ Ä¿ÆÐ½ÃÅÍ´Â 4°³ÀÇ 63V5600UFÀÔ´Ï´Ù.

Ä¿ÆÐ½ÃÅͰ¡ Ŭ¼ö·Ï ÀúÁÖÆÄ ¿Ö°îÀÌ ÁÙ¾îµì´Ï´Ù.ÀÌ Å×½ºÆ®´Â Âü°í¿ëÀ¸·Î¸¸ »ç¿ëµË´Ï´Ù.½ÇÁ¦ »ý»êÀº º¯¾Ð±â ¹× ÇÊÅÍ Ä¿ÆÐ½ÃÅÍ¿Í Á÷Á¢ÀûÀÎ °ü·ÃÀÌ ÀÖ½À´Ï´Ù.¿Ö°î Á¤µµ¿¡ ¿µÇâÀ» ¹ÌĨ´Ï´Ù.














PCB´Â 2MM µÎ²²ÀÇ Àç·á 75UM µÎ²²ÀÇ ±¸¸® Çʸ§À» äÅÃÇÕ´Ï´Ù.

³»°¡ ¼³°èÇÑ È¸·Î´Â ºñ´ëĪ ÁõÆø, ij½ºÄÚµå ÀÔ·Â, ´ÜÀÏ Á¾´Ü Á¤Àü·ù ÁõÆø ¹× »óº¸ Çǵå¹é Ãâ·Â´ÜÀ» »ç¿ëÇÕ´Ï´Ù.

Àü¾Ð ¹èÀ²Àº 31¹èÀÔ´Ï´Ù.

°¢ ä³ÎÀÇ ´ë±â Àü·ù´Â 40MAÀ̸ç CLASS AB¿¡¼­ ÀÛµ¿ÇÕ´Ï´Ù.

ÀÛÀº ½ÅÈ£ Æ©ºê´Â ¿ø·¡ÀÇ TOSHIBA ÀúÀâÀ½ Æ©ºê¸¦ »ç¿ëÇÏ°í ¿ø·¡ÀÇ ON ÀúÀâÀ½ Æ©ºê´Â Àü·ù ¼Ò½º ¹× Àü¾Ð ÁõÆø±â·Î »ç¿ëµË´Ï´Ù.

Ãâ·Â Æ©ºê´Â ¿ø·¡ ¼öÀÔµÈ Sanken ÃʰíÁÖÆÄ FT 70M ¹× ´ÙÁß À̹ÌÅÍ LAPT ¿Àµð¿À Æ©ºê¸¦ äÅÃÇÕ´Ï´Ù.

2SA1186 2SC2837, ä³Î´ç Ãâ·Â Æ©ºê 2½Ö.

»ç¿ëÀÚ Ä£È­ÀûÀÎ ¼³Ä¡ ¹æ¹ýÀ¸·Î ÇϳªÀÇ Ã¤³ÎÀº ¶óµð¿¡ÀÌÅÍ¿¡ Å« Æ©ºê¸¸ ¼³Ä¡ÇÏ¸é µË´Ï´Ù.

±×¸®°í Å« Æ©ºê´Â ÀÓÀÇ·Î ´Ù¸¥ ¶óµð¿¡ÀÌÅÍ¿¡ ¼³Ä¡ÇÒ ¼ö ÀÖ½À´Ï´Ù.

+-50V ¹Ì¸¸.8¿È ºÎÇÏ·Î 120W Àü·ÂÀ» Ãâ·ÂÇÒ ¼ö ÀÖ½À´Ï´Ù.

Å×½ºÆ® ºÎÇÏ´Â 6.6¥ØÀÔ´Ï´Ù.











"